当前位置:网站首页>第三讲 Gradient Tutorial梯度下降与随机梯度下降
第三讲 Gradient Tutorial梯度下降与随机梯度下降
2022-08-05 05:13:00 【长路漫漫 大佬为伴】
Gradient Tutorial
梯度下降算法与随机梯度下降的算法最主要的区别在于:
- 梯度下降算法的损失函数为 cost函数 ,cost是计算所有训练数据的损失
- 随机梯度下降算法的损失函数是loss函数,loss是计算一个训练函数的损失
- 由于随机梯度下降不需要求和,因此可以减少损失函数和梯度更新的for循环部分
梯度下降
梯度下降损失函数公式:
梯度公式:
梯度下降算法(cost函数)
算法代码:
import matplotlib.pyplot as plt
# 准备x,y的数据
x_data = [1.0, 2.0, 3.0]
y_data = [2.0, 4.0, 6.0]
# 猜测初始权重
w = 1.0
#定义学习率,这个为超参数,需要人工定义
learning_rate=0.05
# 前馈计算
def forward(x):
return x * w
# 计算平均损失函数
# 因为需要求和,所以需要将x,y的全部数据集拿进来
def cost(xs, ys):
cost = 0
#使用zip函数分别取出x,y
for x, y in zip(xs, ys):
y_pred = forward(x)
cost += (y_pred - y) ** 2
return cost / len(xs)
# 计算梯度,同样求和并求平均值
def gradient(xs, ys):
grad = 0
for x, y in zip(xs, ys):
grad += 2 * x * (x * w - y)
return grad / len(xs)
epoch_list = []
cost_list = []
print('predict (before training)', 4, forward(4))
#更新梯度
for epoch in range(80):
cost_val = cost(x_data, y_data)
grad_val = gradient(x_data, y_data)
w -= learning_rate * grad_val # 0.01 learning rate
print('epoch:', epoch, 'w=', w, 'loss=', cost_val)
#将次数与平均损失装入列表,以便于后面画图使用
epoch_list.append(epoch)
cost_list.append(cost_val)
print('predict (after training)', 4, forward(4))
#画出cost与epoch的平面图
plt.plot(epoch_list, cost_list)
plt.ylabel('cost')
plt.xlabel('epoch')
plt.show()
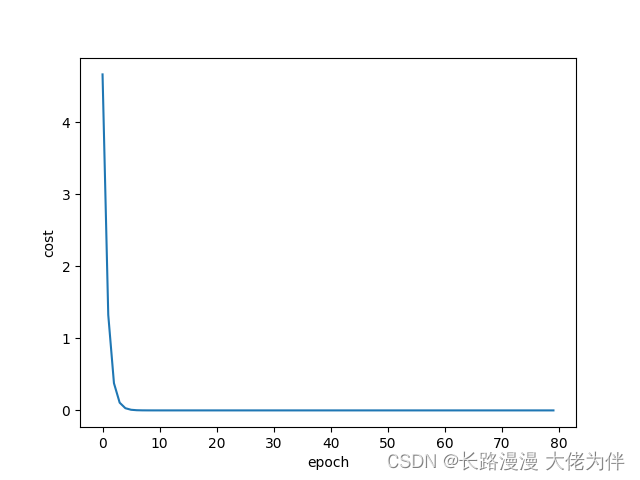
结果如下:
predict (before training) 4 4.0
epoch: 0 w= 1.4666666666666668 loss= 4.666666666666667
epoch: 1 w= 1.7155555555555557 loss= 1.3274074074074067
epoch: 2 w= 1.8482962962962963 loss= 0.3775736625514398
epoch: 3 w= 1.9190913580246913 loss= 0.10739873068129853
epoch: 4 w= 1.9568487242798354 loss= 0.030548972282680543
epoch: 5 w= 1.976985986282579 loss= 0.008689485449295776
。。。。。。。。。。。。。。。。。。。
epoch: 55 w= 1.9999999999999996 loss= 3.681350891031389e-30
epoch: 56 w= 1.9999999999999998 loss= 1.3805065841367707e-30
epoch: 57 w= 2.0 loss= 3.4512664603419266e-31
epoch: 58 w= 2.0 loss= 0.0
epoch: 59 w= 2.0 loss= 0.0
。。。。。。。。。。。。。。。。。。。
epoch: 77 w= 2.0 loss= 0.0
epoch: 78 w= 2.0 loss= 0.0
epoch: 79 w= 2.0 loss= 0.0
predict (after training) 4 8.0
cost与epoch关系如图:
随机梯度下降
损失函数公式:
梯度公式:
运行代码:
import matplotlib.pyplot as plt
# 准备x,y的数据
x_data = [1.0, 2.0, 3.0]
y_data = [2.0, 4.0, 6.0]
# 猜测初始权重
w = 1.0
#定义学习率,这个为超参数,需要人工定义
learning_rate=0.03
# 前馈计算
def forward(x):
return x * w
# 计算损失函数
def loss(x, y):
y_pred = forward(x)
return (y_pred - y)**2
# 计算梯度,同样求和并求平均值
def gradient(x, y):
return 2*x*(x*w - y)
epoch_list = []
loss_list = []
print('predict (before training)', 4, forward(4))
#更新梯度
for epoch in range(100):
for x,y in zip(x_data, y_data):
grad = gradient(x,y)
w = w - learning_rate*grad # update weight by every grad of sample of training set
print("\tgrad:", x, y,grad)
l = loss(x,y)
print('epoch:', epoch, 'w=', w, 'loss=', l)
#将次数与平均损失装入列表,以便于后面画图使用
epoch_list.append(epoch)
loss_list .append(l)
print('predict (after training)', 4, forward(4))
#画出cost与epoch的平面图
plt.plot(epoch_list, loss_list )
plt.ylabel('cost')
plt.xlabel('epoch')
plt.show()
predict (before training) 4 4.0
grad: 1.0 2.0 -2.0
grad: 2.0 4.0 -7.52
grad: 3.0 6.0 -12.859199999999998
epoch: 0 w= 1.671376 loss= 0.9719436003840011
grad: 1.0 2.0 -0.657248
grad: 2.0 4.0 -2.4712524800000004
grad: 3.0 6.0 -4.2258417408
epoch: 1 w= 1.8920062666239998 loss= 0.10496381803637934
grad: 1.0 2.0 -0.2159874667520003
grad: 2.0 4.0 -0.8121128749875215
grad: 3.0 6.0 -1.3887130162286585
epoch: 2 w= 1.9645106673630452 loss= 0.011335434579147843
grad: 1.0 2.0 -0.0709786652739095
grad: 2.0 4.0 -0.26687978142989977
grad: 3.0 6.0 -0.4563644262451305
epoch: 3 w= 1.9883373535515134 loss= 0.0012241558996415386
grad: 1.0 2.0 -0.02332529289697316
grad: 2.0 4.0 -0.08770310129261993
grad: 3.0 6.0 -0.14997230321038302
。。。。。。。。。。。。。。。
epoch: 31 w= 1.9999999999999996 loss= 3.1554436208840472e-30
grad: 1.0 2.0 -8.881784197001252e-16
grad: 2.0 4.0 -3.552713678800501e-15
grad: 3.0 6.0 -1.0658141036401503e-14
epoch: 32 w= 1.9999999999999998 loss= 7.888609052210118e-31
grad: 1.0 2.0 -4.440892098500626e-16
grad: 2.0 4.0 -1.7763568394002505e-15
grad: 3.0 6.0 -5.329070518200751e-15
epoch: 33 w= 2.0 loss= 0.0
grad: 1.0 2.0 0.0
grad: 2.0 4.0 0.0
grad: 3.0 6.0 0.0
epoch: 34 w= 2.0 loss= 0.0
grad: 1.0 2.0 0.0
grad: 2.0 4.0 0.0
grad: 3.0 6.0 0.0
epoch: 35 w= 2.0 loss= 0.0
grad: 1.0 2.0 0.0
grad: 2.0 4.0 0.0
grad: 3.0 6.0 0.0
。。。。。。。。。。。。。。。
epoch: 97 w= 2.0 loss= 0.0
grad: 1.0 2.0 0.0
grad: 2.0 4.0 0.0
grad: 3.0 6.0 0.0
epoch: 98 w= 2.0 loss= 0.0
grad: 1.0 2.0 0.0
grad: 2.0 4.0 0.0
grad: 3.0 6.0 0.0
epoch: 99 w= 2.0 loss= 0.0
predict (after training) 4 8.0
平面图
边栏推荐
猜你喜欢
随机推荐
Geek卸载工具
Requests库部署与常用函数讲解
A blog clears the Redis technology stack
UVA10827
【Transfer】What is etcd
Redis - 13、开发规范
服务器磁盘阵列
【转】什么是etcd
RL reinforcement learning summary (1)
phone call function
Flutter真机运行及模拟器运行
Algorithms - ones and zeros (Kotlin)
Error creating bean with name ‘configDataContextRefresher‘ defined in class path resource
【解码工具】Bitcoin的一些在线工具
"Recursion" recursion concept and typical examples
Wise Force Deleter强制删除工具
【练一下1】糖尿病遗传风险检测挑战赛 【讯飞开放平台】
Flutter TapGestureRecognizer 如何工作
【cesium】Load and locate 3D Tileset
1.3 mysql批量插入数据



![[cesium] element highlighting](/img/99/504ca9802db83eb33bc6d91b34fa84.png)





